首页
安全服务
安全运维服务
监测预警服务
风险评估服务
安全咨询服务
安全运营服务
安全研究
安全团队
行业专家
摩石观察
合作伙伴
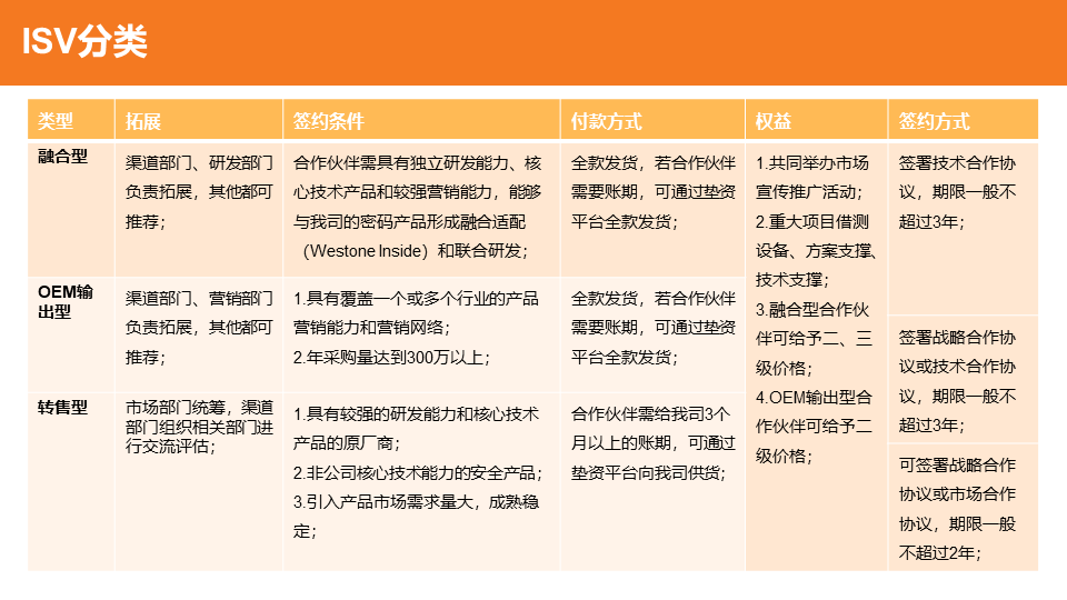
渠道合作
战略合作
关于我们
公司概况
公司介绍
公司视频
发展历程
企业荣誉
成员单位
人才队伍
公司资质
典型客户
公司动态
公司新闻
专题活动
资源中心
资料下载
视频中心
公司画册
投资者关系
股票动态
临时报告
定期报告
公司治理
投资者关系
诚聘英才
社会招聘
校园招聘
内部推荐
联系我们
橙迅安全邮
028-62386000 | ����� �������Ƴ������������ �������Ƴ������������ �������Ƴ������������ �������Ƴ�������010-56695000
中文
/
EN
搜索
安全服务
安全研究
合作伙伴
关于我们
返回
安全运维服务
监测预警服务
风险评估服务
安全咨询服务
安全运营服务
安全团队
行业专家
摩石观察
渠道合作
战略合作
公司概况
公司动态
资源中心
投资者关系
诚聘英才
联系我们
返回
公司介绍
公司视频
发展历程
企业荣誉
成员单位
人才队伍
公司资质
典型客户
公司新闻
专题活动
资料下载
视频中心
公司画册
股票动态
临时报告
定期报告
公司治理
投资者关系
社会招聘
校园招聘
内部推荐
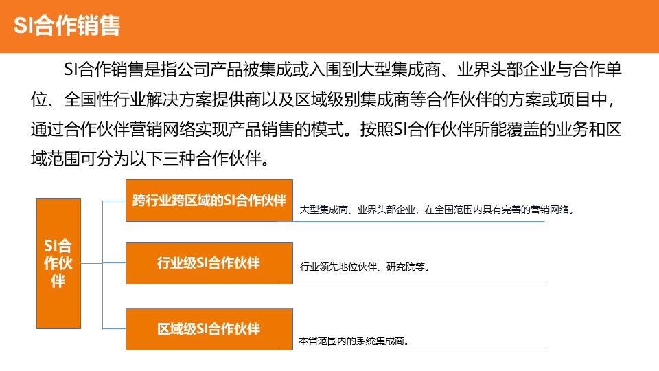
渠道合作
战略合作
返回顶部